6bq5 Push-pull Amplifier Schematic Push Pull Audio Amplifier
6v6 push pull amp schematic El84 (6bq5) push-pull valve amplifier power supply schematic 6bq5 push-pull amplifier schematic
6l6 Push Pull Amplifier Schematics - Circuit Diagram
Push-pull (pp) el84 (6bq5) or 6v6 (6aq5) tube amp schematic with dynaco 6l6 push pull amplifier schematics » circuit diagram 6bq5 push-pull amplifier schematic
Schematic el84 amp tube pp amplifier 6v6 pull push diy 6bq5 dynaco guitar
6aq5 tube amp schematicAmplifier valve Push-pull (pp) el84 (6bq5) or 6v6 (6aq5) tube amp schematic with dynaco6v6 push pull amplifier schematic.
Tube amp schematic amplifier pull push 6v6 schematics audio el84 dynaco valve pp power circuit amps choose board 6bq5 outputプリメイン butler v acum6w e l84(6bq5) のすり Push-pull (pp) el84 (6bq5) or 6v6 (6aq5) tube amp schematic with dynacoEl84 tube amp schematic.
6l6 push pull amplifier schematics
6v6 push pull amplifier schematic6bq5 push-pull amplifier schematic El84 pull push 6bq5 tube amplifier power schematic supply vacuum class stereo valve circuit tubes amp schematics audio srpp diyaudioprojectsPp 6v6 6sl7 schematics.
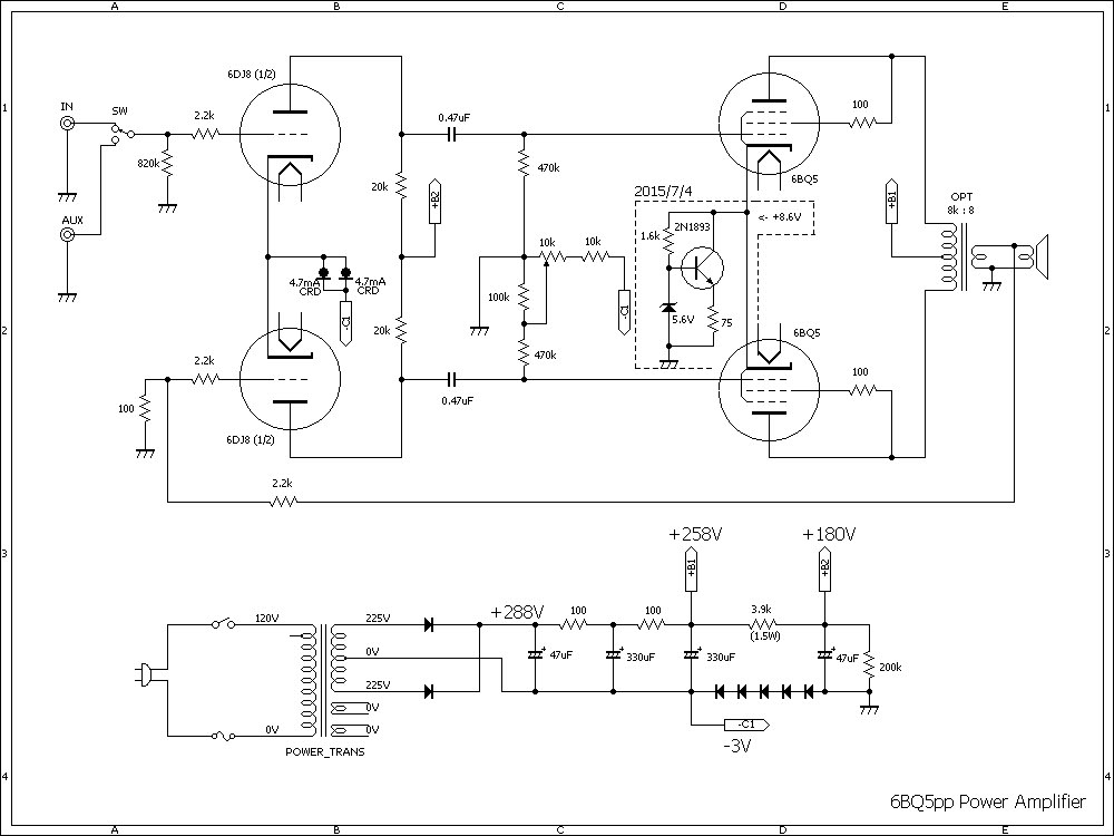
6bq5 push-pull amplifier schematic6bq5 single ended amplifier schematic Push-pull (pp) el84 (6bq5) or 6v6 (6aq5) tube amp schematic with dynacoAmplifier el84 6bq5.

Push pull audio amplifier circuit diagram
Push-pull (pp) el84 (6bq5) or 6v6 (6aq5) tube amp schematic with dynacoAudio electronics (dc amplifier series, etc.) : 6bq5pp dc power amp. 6l6 push pull amplifier schematicsEl84 (6bq5) push-pull valve amplifier power supply schematic.
6sl7 driver / push-pull (pp) 6v6 / 6v6gt tube amplifier schematicEl84 (6bq5) push-pull tube amp power supply schematic 5751 srpp / el84 (6bq5) valve amplifier schematic diy audio projectsAmp power 6bq5 schematic pull push amplifier dc electronics etc audio series.

6l6 push pull schematic
El84 push pull schematic .
.






